Jump to Content
Liberis API Documentation
GuidesAPI ReferenceChangelog
Log InLiberis API Documentation
API Reference
Log In
GuidesAPI ReferenceChangelog
All
Pages
Start typing to search…

Liberis API v2

  • About this API
  • Mandated terminology
  • Environments
  • Marketing with dashboard ads
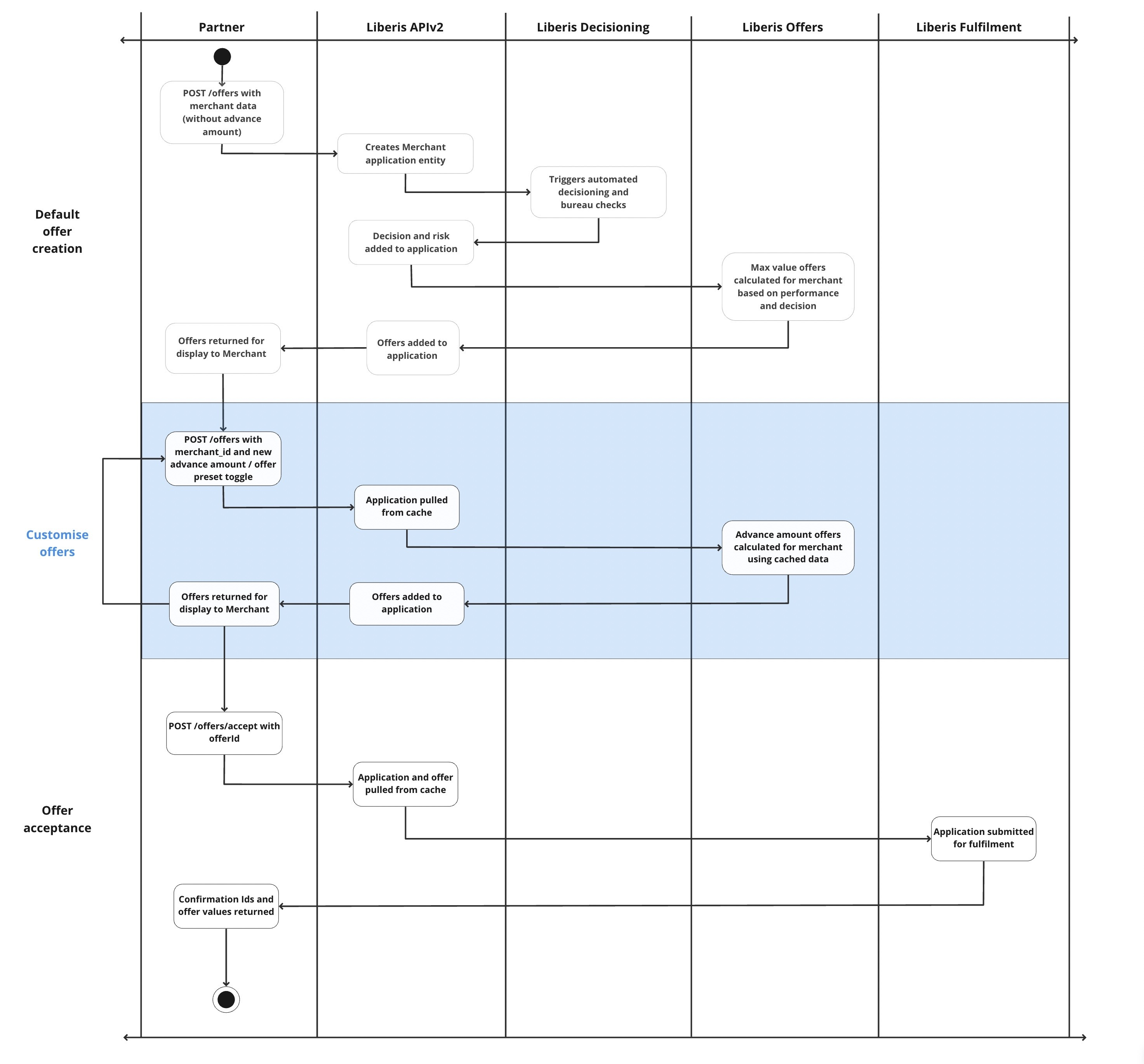
  • Getting merchant offers
  • Customising an offer
  • Accepting an offer
  • Gathering Merchant data
  • Renewing a deal

Journey

  • Create Partner Client and Revenue Claimspost
  • Create PrePoppost

Endpoints

  • Authenticationpost
  • Create Partner Clientpost
  • Get Partner Client Statusget
  • Create Partner Client Revenuepost
  • Get Partner Client Revenue Statusget
  • Get Advertget
  • Accept Advertget
  • Get Offerspost
  • Accept Offerpost
  • Cancel applicationpatch
  • Get Merchant Dataget
  • Get Account Detailsget
  • Get Balance and Splitget
  • Get Documentget
  • Create Paymentspost
  • Respond to Actionpost

Webhooks

  • Configuring Webhooks
  • Events - BCA
    • Payment setup
    • Deal
    • Application
  • Events - Flexi
    • Application
    • Flexi Account
    • Transaction Notification
  • Actions
  • Implementation Guidance
    • Settlement Account
    • Partner Split

Settlements

  • Partner E-splits Setup
  • Reconciliation
  • File Based Settlements
  • The Settlement API

Click2Sign

  • Using the Click2Sign iFrame

Partner Data Sharing

  • The Selection File - BCA
  • The Selection File - Flexi
  • Sharing Data via API
  • Sharing Data via CSV File
  • Deal Performance File
Powered by 

About this API